以下机构已正式获得授权,可在 Titan FX 品牌及商标下运营: Titan FX Limited(注册号 40313) 受瓦努阿图金融服务委员会(VFSC)监管。注册地址:1st Floor Govant Building, 1276 Kumul Highway, Port Vila, Republic of Vanuatu。 Goliath Trading Limited(牌照号 SD138) 受塞舌尔金融服务管理局(FSA)监管。注册地址:IMAD Complex, Office 12, 3rd Floor, Ile Du Port, Mahe, Seychelles。 Titan Markets(牌照号 GB20026097) 受毛里求斯金融服务委员会(FSC)监管。注册地址:c/o Credentia International Management Ltd, The Cyberati Lounge, Ground Floor, The Catalyst, Silicon Avenue, 40 Cybercity, 72201 Ebene, Republic of Mauritius。 Atlantic Markets Limited(注册号 2080481) 受英属维尔京群岛金融服务委员会(FSC)监管。注册地址:Trinity Chambers, PO Box 4301, Road Town, Tortola, British Virgin Islands。 Titan FX 总部地址:Pot 564/100, Rue De Paris, Pot 5641, Centre Ville, Port Vila, Vanuatu。 Titan FX 研究中心仅以提供信息与教育内容为目的,不提供投资、法律、金融、税务或任何类型的个性化建议。本网站所载的意见、预测及其他信息,并不构成买卖金融产品的推荐或招揽。 杠杆产品(如差价合约 CFD)风险极高,并不适合所有投资者。在做出任何交易决定前,用户应进行独立研究,或咨询合格的专业人士。尽管我们努力提供准确的信息,但不保证内容的完整性或适用性。用户需自行承担依赖本内容的风险,Titan FX 对任何损失或损害概不负责。 本信息仅面向 Titan FX 交易获准的司法管辖区居民。

在全球金融市场的广阔舞台上,日本证券交易所扮演着举足轻重的角色。
作为亚洲最大的股票交易市场之一,它不仅是日本经济的核心,更是国际投资者眼中的重要金融枢纽。
本文将深入探讨日本证券交易所的历史发展、类型、市场结构及其在全球金融体系中的地位,帮助读者理解其运作并探索日经225的投资机会。
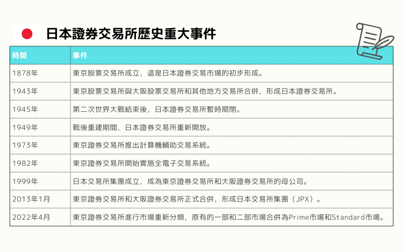
日本证券交易所的历史始于1878年,当时东京股票交易所首次开业,标志着日本现代金融市场的诞生。
随着日本经济的快速发展,交易所经历了多次重大变革,特别是在二战后的经济复苏期。
1973年,东京证券交易所引入电子交易系统,成为技术创新的重要里程碑。
2013年,东京证券交易所与大阪证券交易所合并,成立日本交易所集团(JPX),简化市场结构并提升全球竞争力。
此举优化了资源配置,提高了市场效率,吸引更多国内外投资者。

日本证券交易所一直在金融创新前沿,从最初的股票与债券交易,到衍生性商品市场与电子交易平台的发展,持续推动市场流动性与透明度。
如今,它已从地方交易场所成长为具有国际影响力的金融中心,见证了技术与市场整合如何促进全球金融接轨。
日本证券市场主要由东京证券交易所(TSE)主导,其他重要交易所包括名古屋证券交易所(NSE)、札幌证券交易所(SSE)和福冈证券交易所(FSE)。
尽管东证和名证是日本两大交易所,但由于交易更集中在东证,名证的重要性和规模远远不及东证。 此外,福证和札证主要上市公司多为当地企业,属于地区性证券交易所。

东京证券交易所(TSE)成立于1878年,是日本最主要的证券交易所,国内大多数上市企业在此交易。
2022年4月,市场重组后分为 Prime 市场、Standard 市场和 Growth 市场,针对不同规模与发展阶段的企业。
2013年,TSE 与大阪证券交易所合并,成立日本交易所集团(JPX),进一步提升市场效率与国际竞争力。
截至2024年底,TSE的上市公司总数为3,842家,比前一年减少1家,这是自2013年以来首次出现年度减少的情况。
名古屋证券交易所(NSE)成立于1949年,曾是日本三大市场之一。
但因交易活动集中于东证,其交易量仅占0.02%,规模较小。
2022年市场重组后,分为 Premier 市场、Main 市场和 Next 市场,其中 Next 市场专注新兴企业。
札幌证券交易所(SSE)成立于1950年,主要服务北海道本地企业。
截至2023年6月,共有61家公司上市,包括18家独立上市公司。
其新兴企业市场名为 Ambitious 市场,吸引如 RIZAP 集团等公司,主市场则包括武田药品工业和三井物产等大型企业。
2024年,札幌因科技初创企业的增长受到关注,推动当地房地产市场发展,显示其经济潜力。
福冈证券交易所(FSE)成立于1949年,是九州地区唯一证券交易所。
截至2023年5月,共有108家公司上市。其新兴企业市场 Q-Board 于2000年设立,为成长型企业提供融资平台。
东京证券交易所(TSE)的市场结构是其高效运作的核心,分为三个主要板块:Prime 市场、Standard 市场和 Growth 市场,各自服务不同类型企业与投资需求。
Prime 市场是 TSE 的顶级板块,针对符合最高标准的大型企业。
这些企业具备强大市场影响力与稳定财务表现,吸引国内外机构投资者与大型基金,因其高透明度与治理标准在全球享有良好声誉。
Standard 市场服务于中等规模企业,这些企业虽不如 Prime 市场公司规模大,但具备良好成长潜力。
该市场为企业提供展示绩效与吸引投资的平台,同时为投资者提供投资日本中型企业的机会。
Growth 市场专为快速成长与创新能力强的小型至中型企业设立,支持处于早期发展阶段但拥有创新技术或商业模式的企业。
该板块帮助企业建立市场声誉,吸引创投与其他投资。
日本证券交易所的关键指数与上市公司是投资者的重要参考,反映日本市场的整体表现与企业实力。
日经225(Nikkei 225) 日经225指数由 TSE 上市的225家主要公司组成,涵盖科技、能源、金融、消费品等行业,被视为日本经济的晴雨表,是全球投资者的核心参考。
东证股价指数(TOPIX) TOPIX 涵盖 TSE 第一部分所有上市公司,提供更全面的市场视角,广泛用于衡量日本股市整体表现。
以下是部分 TSE 上市公司的概况:
| 公司名称 | 行业 | 简介 |
|---|---|---|
| 丰田汽车(Toyota) | 汽车制造 | 全球最大汽车制造商之一,领先电动与混合动力技术。 |
| 索尼集团(Sony) | 电子与娱乐 | 知名电子产品制造商,影视与音乐领域影响深远。 |
| 三菱UFJ金融集团 | 金融服务 | 日本最大金融集团,业务遍及全球。 |
| 软银集团(SoftBank) | 投资及科技 | 透过愿景基金全球投资科技公司。 |
| 日立制作所(Hitachi) | 电子与工程 | 业务涉及资讯科技、能源与工业设备。 |
| 本田技研工业(Honda) | 汽车制造 | 全球最大摩托车制造商,汽车领域领先。 |
| 松下电器(Panasonic) | 电子 | 生产电子产品与家电,涉足能源与工业设备。 |
| 任天堂(Nintendo) | 电子游戏 | 世界知名电玩游戏与家用游戏机开发商。 |
| 日本电气公司(NEC) | 资讯科技 | 提供IT解决方案,专注通讯与网路技术。 |
| 日本制铁(Nippon Steel) | 钢铁 | 日本最大钢铁制造商,产品应用于多领域。 |
Titan FX 提供完整的日本市场差价合约(CFD)交易选项,涵盖日经 225 指数等热门指数。

| 优势 | 描述 |
|---|---|
| 高杠杆 | 支援日经225指数差价合约(CFD)交易,杠杆高达500倍。 |
| 低点差 | 竞争性点差,降低交易成本。 |
| 快速执行 | 减少滑点,确保高效交易。 |
| 先进平台 | 支援MT4 与MT5 ,适合技术分析。 |
| 免费工具 | 提供数十种技术分析工具,助您精准决策。 |
| 多语言支援 | 中文、英文、日文客服,快速解决问题。 |
| 教育资源 | 提供股指交易教学与每日市场分析。 |
| 时区/地区 | 冬令时间(GMT+2)交易时间 | 夏令时间(GMT+3)交易时间 |
|---|---|---|
| MT4/MT5 平台时间 | 01:00 - 23:59(周五收盘于 23:55) | 01:00 - 23:59(周五收盘于 23:55) |
| 台北/香港/北京/新加坡/马来西亚 (GMT+8) | 07:00 - 次日05:59(周六收盘于 05:55) | 06:00 - 次日 04:59(周六收盘于 04:55) |
| 日本时间(GMT+9) | 08:00 - 次日 06:59(周六收盘于 06:55) | 07:00 - 次日 05:59(周六收盘于 05:55) |
日本证券交易所从1878年的东京股票交易所起步,经过技术创新与市场整合,已成长为亚洲金融核心,影响全球投资格局。
其历史发展见证了日经225与 TOPIX 等指数的诞生,以及 TSE 市场结构的优化。
东京、大阪、名古屋、札幌与福冈的四大交易所共同支撑日本经济,吸引国际投资者关注。
随着贵金属投资与股市交易需求增加,理解日本证券交易所的运作与投资机会,将为投资者带来宝贵洞察与策略支持。